Дополнительная задача 17 Глава 5 ГДЗ Мордкович Семенов 7 класс (Алгебра)
Решение #1 (Учебник 2019)

Рассмотрим вариант решения задания из учебника Мордкович, Семенов, Александрова 7 класс, Бином:
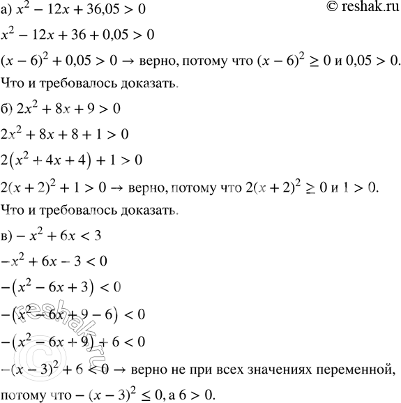
Выделяя полный квадрат, докажите, что неравенство верно при всех значениях переменных:
а) х^2 — 12х + 36,05 > 0; г) х^2 — 4ху + 4у^2 ? 0;
б) 2х^2 + 8x + 9 > 0; д) х(х - 1) ? -0,25;
в) —х^2 + 6х < 3; е) х^2 — 2ху + у^2 + 6х — 6у + 10 ? 1.
Похожие решебники
Популярные решебники 7 класс Все решебники
*К сожалению, временные проблемы с публикацией комментариев с мобильных устройств.