Дополнительная задача 16 Глава 5 ГДЗ Мордкович Семенов 8 класс (Алгебра)
Решение #1 (Учебник 2025)

Рассмотрим вариант решения задания из учебника Мордкович, Семенов, Александрова 8 класс, Просвещение:
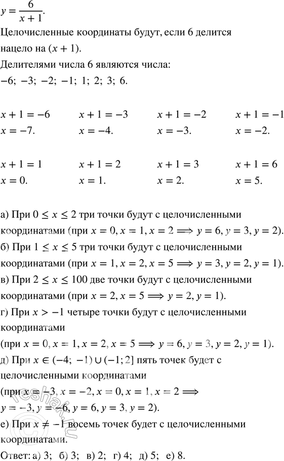
Найдите количество точек с целочисленными координатами, которые принадлежат графику функции у = 6/(x + 1) при:
a) 0 ? x ? 2; г) x > -1;
б) 1 ? x ? 5; д) x ? (-4; -1) ? (-1; 2];
в) 2 ? x ? 100; е) x ? 1.
Похожие решебники
Популярные решебники 8 класс Все решебники
*К сожалению, временные проблемы с публикацией комментариев с мобильных устройств.