Дополнительная задача 16 Глава 5 ГДЗ Мордкович Семенов 7 класс (Алгебра)
Решение #1 (Учебник 2019)

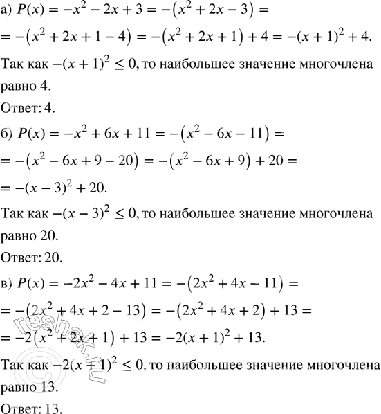
Рассмотрим вариант решения задания из учебника Мордкович, Семенов, Александрова 7 класс, Бином:
Выделяя полный квадрат, найдите наибольшее значение многочлена второй степени:
а) Р(х) = -х^2 - 2х + 3;
б) Р(х) = —х^2 + 6х + 11;
в) Р(х) = -2x^2 - 4х + 11.
Похожие решебники
Популярные решебники 7 класс Все решебники
*К сожалению, временные проблемы с публикацией комментариев с мобильных устройств.