Дополнительная задача 13 Глава 5 ГДЗ Мордкович Семенов 7 класс (Алгебра)
Решение #1 (Учебник 2019)

Рассмотрим вариант решения задания из учебника Мордкович, Семенов, Александрова 7 класс, Бином:
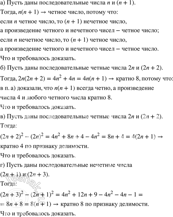
Для целых чисел докажите, что:
а) произведение двух последовательных чисел чётно;
б) произведение двух последовательных чётных чисел кратно 8;
в) разность квадратов двух последовательных чётных чисел кратна 4;
г) разность квадратов двух последовательных нечётных чисел кратна 8;
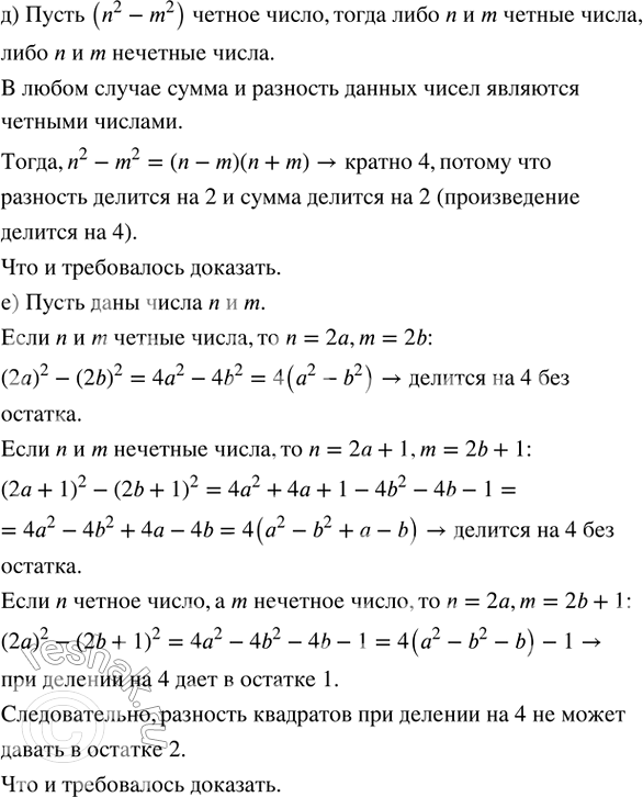
д) если разность квадратов чётна, то она кратна 4;
е) разность квадратов при делении на 4 не может давать в остатке 2.
Похожие решебники
Популярные решебники 7 класс Все решебники
*К сожалению, временные проблемы с публикацией комментариев с мобильных устройств.