Дополнительная задача 12 Глава 4 ГДЗ Мордкович Семенов 7 класс (Алгебра)
Решение #1 (Учебник 2025)

Рассмотрим вариант решения задания из учебника Мордкович, Семенов, Александрова 7 класс, Бином:
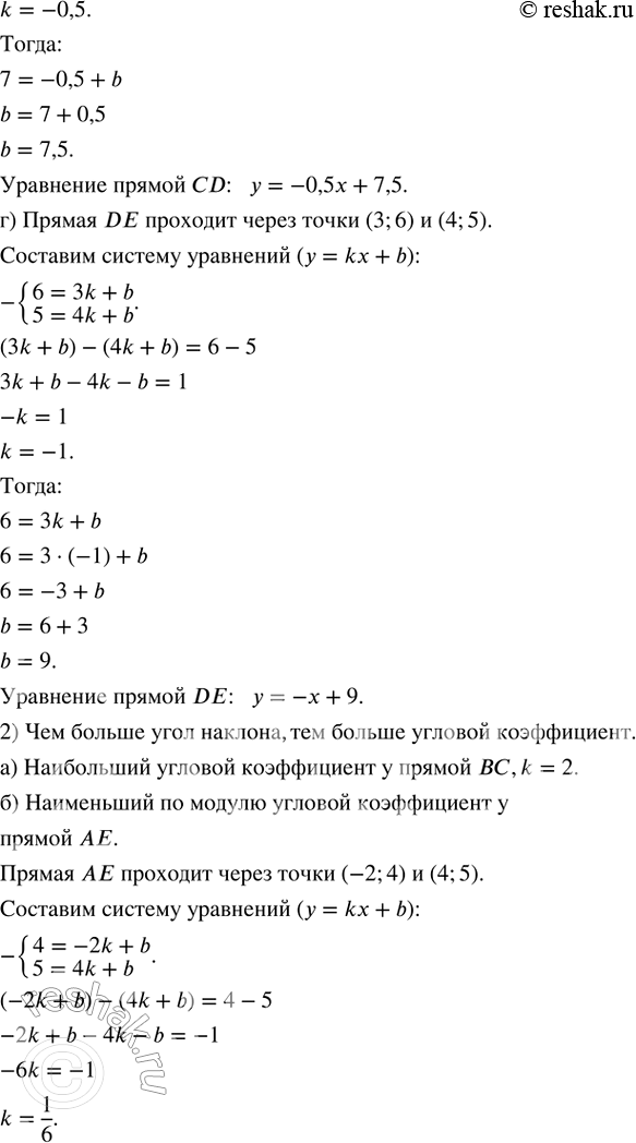
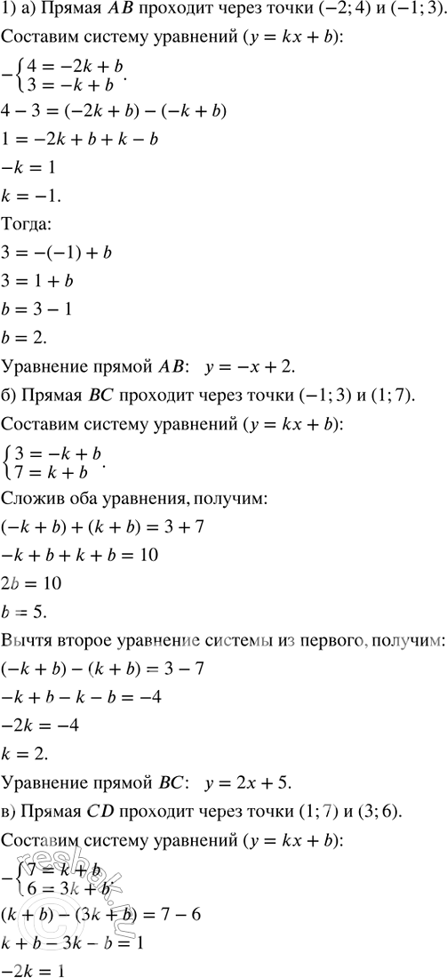
Дан полигон распределения данных (рис. 140).
1) Составьте уравнения прямой:
а) АВ; б) ВС; в) CD; г) DE.
2) У какой из прямых, проходящих через эти точки, угловой коэффициент:
а) является наибольшим;
б) является наименьшим по модулю?
Похожие решебники
Популярные решебники 7 класс Все решебники
*К сожалению, временные проблемы с публикацией комментариев с мобильных устройств.