🔥ГДЗ под запретом?

Упр.3 Страницы 99-100 ГДЗ Дидактические материалы Ладыженская Аксенова 5 класс (Русский язык)

Решение #1

Изображение Упр. 3Выпишите из предложений разносклоняемые существительные, обозначьте изучаемую орфограмму.1) И ветки шаловливого пламени играли серпом на зна мени. (Д. Хармс)...

Рассмотрим вариант решения задания из учебника Ладыженская, Аксенова 5 класс, Просвещение:
Упр. 3
Выпишите из предложений разносклоняемые существительные, обозначьте изучаемую орфограмму.
1) И ветки шаловливого пламени играли серпом на зна мени. (Д. Хармс) 2) Но знаю я, что есть на свете планета малая одна, где из столетия в столетье живут иные племена. (Н. Заболоцкий) 3) Она [Аня] съела кусочек и стала спрашивать себя: «В Какую сторону, в какую?» — и при этом ладонь прижимала к темени. (В. Набоков) 4) Он [Павлуня] еле дождался того времени, когда отец вновь пришёл с работы. 5) Нет тяжелее бремени, чем безделье. (Пословица) 6) Федька вскочил на коня, открыто вылетел на бугор и во весь рост встал на стременах. (А. Гайдар)

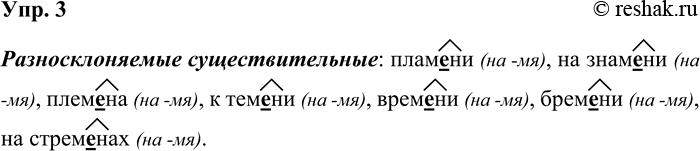
Разносклоняемые существительные: пламени (на -мя), на знамени (на -мя), племена (на -мя), к темени (на -мя), времени (на -мя), бремени (на -мя), на стременах (на -мя).
*Цитирирование задания со ссылкой на учебник производится исключительно в учебных целях для лучшего понимания разбора решения задания.
*К сожалению, временные проблемы с публикацией комментариев с мобильных устройств.