🔥ГДЗ под запретом?

Упр.5 Страницы 94-96 ГДЗ Дидактические материалы Ладыженская Аксенова 5 класс (Русский язык)

Решение #1

Изображение Упр. 5Определите слова по их лексическому значению и запишите в столбик.1) Повествовательное произведение в стихах; 2) небольшое прозаическое произведение; 3)...

Рассмотрим вариант решения задания из учебника Ладыженская, Аксенова 5 класс, Просвещение:
Упр. 5
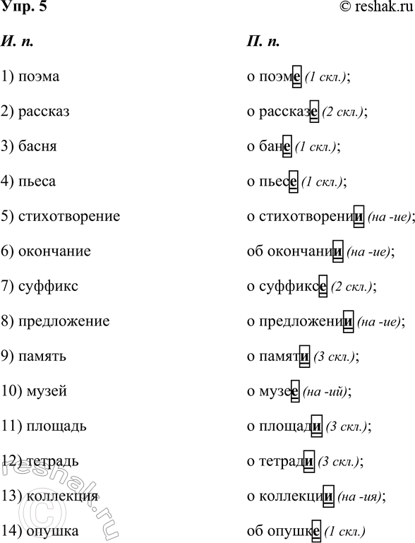
Определите слова по их лексическому значению и запишите в столбик.
1) Повествовательное произведение в стихах; 2) небольшое прозаическое произведение; 3) краткое иносказательное нравоучительное стихотворение; 4) драматическое произведение для театрального представления; 5) небольшое поэтическое произведение в стихах; 6) морфема, которая образует формы слова; 7) морфема, стоящая после корня и служащая для образования новых слов; 8) сочетание слов или слово, выражающее законченную мысль; 9) способность сохранять и воспроизводить в сознании прежние впечатления, опыт; 10) учреждение, где хранятся и выставляются для обозрения картины; 11) незастроенное большое и ровное место в городе; 12) сшитые листы чистой бумаги в обложке; 13) систематизированное собрание каких-либо предметов; 14) край леса.
Запишите во второй колонке эти слова в предложном падеже единственного числа. Выделите окончания, укажите склонение.
Ключ: 1) поэма, 2) рассказ, 3) басня, 4) пьеса, 5) стихотворение, 6) окончание, 7) суффикс, 8) предложение, 9) память, 10) музей, 11) площадь, 12) тетрадь, 13) коллекция, 14) опушка.
*Цитирирование задания со ссылкой на учебник производится исключительно в учебных целях для лучшего понимания разбора решения задания.
*К сожалению, временные проблемы с публикацией комментариев с мобильных устройств.