🔥ГДЗ под запретом?

Упр.4 Страницы 94-96 ГДЗ Дидактические материалы Ладыженская Аксенова 5 класс (Русский язык)

Решение #1

Изображение Упр. 44. Выпишите из предложений имена существительные с пропусками орфограмм (вместе с теми словами, к которым они относятся) в две колонки: 1) с буквой Е в...

Рассмотрим вариант решения задания из учебника Ладыженская, Аксенова 5 класс, Просвещение:
Упр. 4
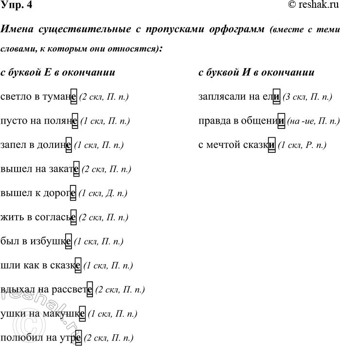
4. Выпишите из предложений имена существительные с пропусками орфограмм (вместе с теми словами, к которым они относятся) в две колонки: 1) с буквой Е в окончании; 2) с буквой И в окончании. Объясните выбор гласной буквы: определите склонение и падеж существительных.
1) В серебристом и сыром туман., светло и пусто на полян.. . (И. Бунин) 2) И песню раннюю запел в долин.. жаворонок звонкий. (В. Жуковский) 3) Рыжей белкой на мохнатой ел., заплясали отблески костра. (С. Васильев) 4) На закат.. я вышел к просёлочной дорог.. . (К. Паустовский)
5) Друзья должны в соглась.. полном жить. (Чосер) 6) Искренность отношений, правда в общени.. — вот дружба. (А. Суворов) 7) Я был в избушк.. на курьих ножках. (К. Бальмонт) 8) И снилось мне, что мы, как в сказк.., шли вдоль пустынных берегов. (И. Бунин) 9) Распахнув сюртук свой, на рассвет., он вдыхал все запахи земли. (Вс. Рождественский) 10) У наших ушки на макушк.. . (М. Лермонтов) 11) Я полюбил его на утр., детских лет, когда его слова, родным касаньем ласки, переплелись во мне с мечтой народной сказк.. . (К. Бальмонт)
*Цитирирование задания со ссылкой на учебник производится исключительно в учебных целях для лучшего понимания разбора решения задания.
*К сожалению, временные проблемы с публикацией комментариев с мобильных устройств.