🔥ГДЗ под запретом?

Упр.2 Страницы 93-94 ГДЗ Дидактические материалы Ладыженская Аксенова 5 класс (Русский язык)

Решение #1

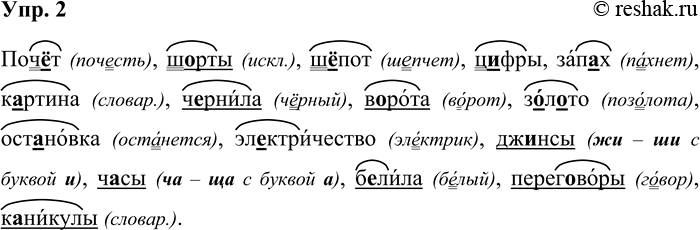
Изображение Упр. 2Запишите слова, вставляя пропущенные буквы; обозначьте орфограммы.Поч..т, ш..рты, ш..пот, ц..фры, зап..х, к..ртина, ч..рнила, в..рота, з..л..то, остановка,...

Рассмотрим вариант решения задания из учебника Ладыженская, Аксенова 5 класс, Просвещение:
Упр. 2
Запишите слова, вставляя пропущенные буквы; обозначьте орфограммы.
Поч..т, ш..рты, ш..пот, ц..фры, зап..х, к..ртина, ч..рнила, в..рота, з..л..то, остановка, эл..ктричество, дж..нсы, ч..сы, б..лила, перег..воры, к..никулы.
Почёт (почесть), шорты (искл.), шёпот (шепчет), цифры, запах (пахнет), картина (словар.), чернила (чёрный), ворота (ворот), золото (позолота), остановка (останется), электричество (электрик), джинсы (жи – ши с буквой и), часы (ча – ща с буквой а), белила (белый), переговоры (говор), каникулы (словар.).
Подчеркните имена существительные, которые имеют форму только множественного числа.
*Цитирирование задания со ссылкой на учебник производится исключительно в учебных целях для лучшего понимания разбора решения задания.
*К сожалению, временные проблемы с публикацией комментариев с мобильных устройств.