Вопрос 2 Параграф 56 ГДЗ Рудзитис 9 класс (2024) (Химия)

Решение #1

Изображение Вариант II1. В четырёх пробирках даны следующие твёрдые вещества: а) карбонат кальция; б) нитрат стронция; в) сульфат натрия; г) сульфид натрия. Определите, в какой...
Дополнительное изображение

Решение #2

Изображение Вариант II1. В четырёх пробирках даны следующие твёрдые вещества: а) карбонат кальция; б) нитрат стронция; в) сульфат натрия; г) сульфид натрия. Определите, в какой...

Рассмотрим вариант решения задания из учебника Рудзитис, Фельдман 9 класс, Просвещение:
Вариант II
1. В четырёх пробирках даны следующие твёрдые вещества: а) карбонат кальция; б) нитрат стронция; в) сульфат натрия; г) сульфид натрия. Определите, в какой пробирке находится каждое из перечисленных веществ.
2. Докажите, что кристаллы сульфата железа(II) частично окислились и содержат примеси ионов Fe3+.
3. В двух склянках дана вода. В одной из них вода содержит сульфат магния, а в другой — гидрокарбонат кальция. Проделайте опыты, при помощи которых можно устранить постоянную и временную жёсткость воды.
4. Практически осуществите следующие превращения:
Al - > Al2(SO4)3 - > Аl(ОН)3 - > Na[Al(OH)4]
Отчёт о работе оформите в произвольной форме.

Ответ 2
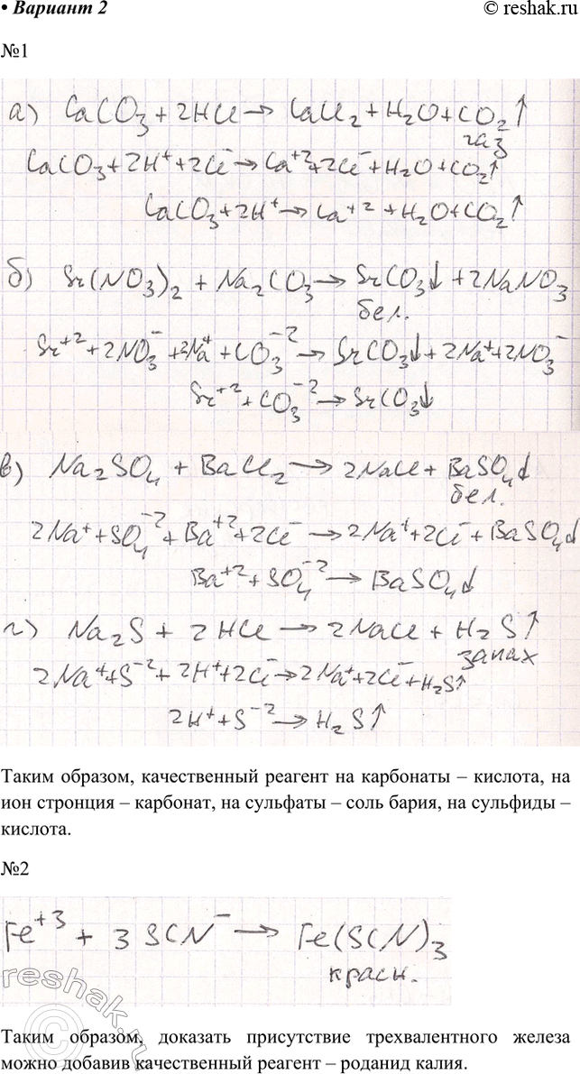
№1
Таким образом, качественный реагент на карбонаты – кислота, на ион стронция – карбонат, на сульфаты – соль бария, на сульфиды – кислота.
№2
Таким образом, доказать присутствие трехвалентного железа можно добавив качественный реагент – роданид калия.
№3
Таким образом, сода (карбонат натрия) – реагент для устранения временной и постоянной жесткости воды.

Ответ 2
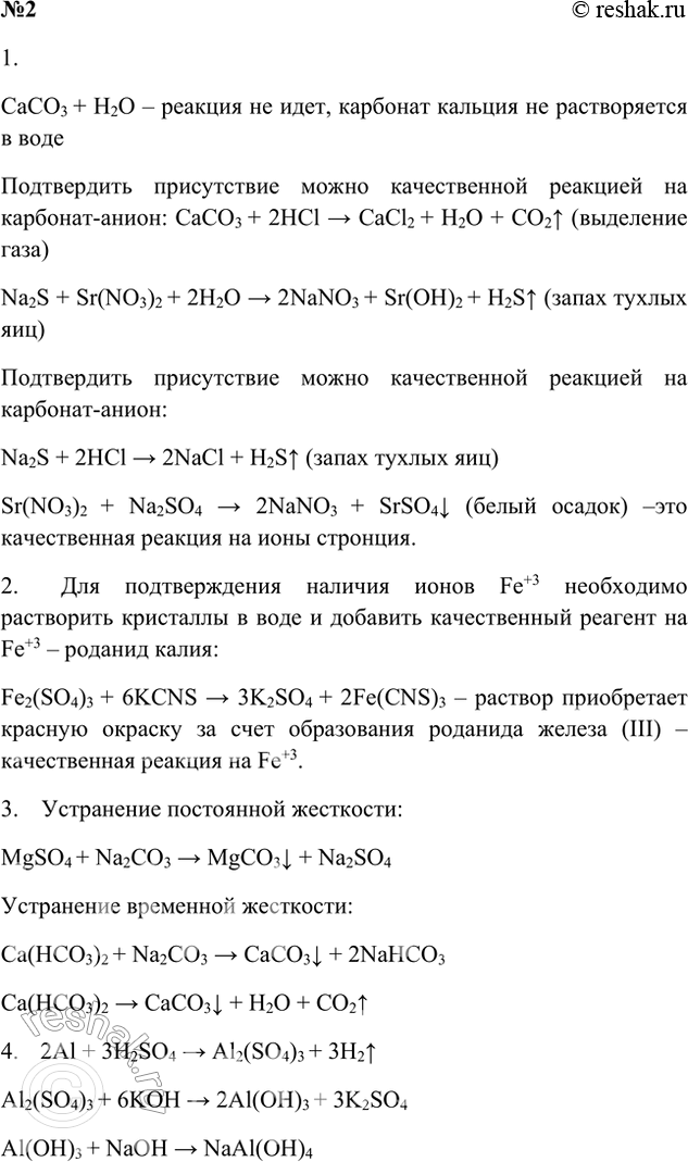
1. CaCO3 + H2O – реакция не идет, карбонат кальция не растворяется в воде
Подтвердить присутствие можно качественной реакцией на карбонат-анион: CaCO3 + 2HCl > CaCl2 + H2O + CO2^ (выделение газа)
Na2S + Sr(NO3)2 + 2H2O > 2NaNO3 + Sr(OH)2 + H2S^ (запах тухлых яиц)
Подтвердить присутствие можно качественной реакцией на карбонат-анион:
Na2S + 2HCl > 2NaCl + H2S^ (запах тухлых яиц)
Sr(NO3)2 + Na2SO4 > 2NaNO3 + SrSO4v (белый осадок) –это качественная реакция на ионы стронция.
2. Для подтверждения наличия ионов Fe+3 необходимо растворить кристаллы в воде и добавить качественный реагент на Fe+3 – роданид калия:
Fe2(SO4)3 + 6KCNS > 3K2SO4 + 2Fe(CNS)3 – раствор приобретает красную окраску за счет образования роданида железа (III) – качественная реакция на Fe+3.
3. Устранение постоянной жесткости:
MgSO4 + Na2CO3 > MgCO3v + Na2SO4
Устранение временной жесткости:
Ca(HCO3)2 + Na2CO3 > CaCO3v + 2NaHCO3
Ca(HCO3)2 > CaCO3v + H2O + CO2^
4. 2Al + 3H2SO4 > Al2(SO4)3 + 3H2^
Al2(SO4)3 + 6KOH > 2Al(OH)3 + 3K2SO4
Al(OH)3 + NaOH > NaAl(OH)4
*Цитирирование задания со ссылкой на учебник производится исключительно в учебных целях для лучшего понимания разбора решения задания.
*размещая тексты в комментариях ниже, вы автоматически соглашаетесь с пользовательским соглашением