Вопрос 3 Параграф 42 ГДЗ Рудзитис 9 класс (2024) (Химия)

Решение #1

Изображение 3. В двух пробирках находятся растворы силиката калия и карбоната калия. Как различить эти соли? Напишите молекулярные, ионные и сокращённые ионные уравнения...

Решение #2

Изображение 3. В двух пробирках находятся растворы силиката калия и карбоната калия. Как различить эти соли? Напишите молекулярные, ионные и сокращённые ионные уравнения...

Рассмотрим вариант решения задания из учебника Рудзитис, Фельдман 9 класс, Просвещение:
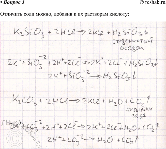
3. В двух пробирках находятся растворы силиката калия и карбоната калия. Как различить эти соли? Напишите молекулярные, ионные и сокращённые ионные уравнения реакций.

Ответ 2
Качественным реагентом на силикаты является H+:
K2CO3 + 2HCl > 2KCl + H2O + CO2^ (выделение газа)
2K+ + CO32- + 2H+ + Cl- > 2K+ + Cl- + H2O +CO2^
2H+ + CO32- > H2O + CO2^
K2SiO3 + 2HCl > 2KCl + H2SiO3v(выпадение осадка)
2K++ SiO32-+2H++Cl-=2K++Cl-+ H2SiO3v
2H++ SiO32-= H2SiO3v
*Цитирирование задания со ссылкой на учебник производится исключительно в учебных целях для лучшего понимания разбора решения задания.
*размещая тексты в комментариях ниже, вы автоматически соглашаетесь с пользовательским соглашением