Вопрос 1 Параграф 41 ГДЗ Рудзитис 9 класс (2024) (Химия)

Решение #1

Изображение 1. Работая в парах, составьте характеристику кремния по плану: нахождение в природе —> получение —> состав -> строение —> свойства -> применение.Ответ 2Кремний...

Решение #2

Изображение 1. Работая в парах, составьте характеристику кремния по плану: нахождение в природе —> получение —> состав -> строение —> свойства -> применение.Ответ 2Кремний...

Рассмотрим вариант решения задания из учебника Рудзитис, Фельдман 9 класс, Просвещение:
1. Работая в парах, составьте характеристику кремния по плану: нахождение в природе — > получение — > состав - > строение — > свойства - > применение.

Ответ 2
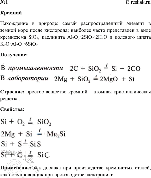
Кремний
Нахождение в природе: самый распространенный элемент в земной коре после кислорода; наиболее часто представлен в виде кремнезема SiO2, каолинита Al2O3·2SiO2·2H2O и полевого шпата K2O·Al2O3·6SiO2
Получение
Строение: простое вещество кремний – атомная кристаллическая решетка.
Свойства
Применение: как добавка при производстве кремнистых сталей, как полупроводник при производстве электроники.
*Цитирирование задания со ссылкой на учебник производится исключительно в учебных целях для лучшего понимания разбора решения задания.
*размещая тексты в комментариях ниже, вы автоматически соглашаетесь с пользовательским соглашением