Вопрос 2 Параграф 36 ГДЗ Рудзитис 9 класс (2024) (Химия)

Решение #1

Изображение 2. Работая в парах, составьте сравнительную характеристику оксида углерода(II) и оксида углерода(ІV) по следующему плану:состав -> строение —> получение -> свойства ->...
Дополнительное изображение

Решение #2

Изображение 2. Работая в парах, составьте сравнительную характеристику оксида углерода(II) и оксида углерода(ІV) по следующему плану:состав -> строение —> получение -> свойства ->...

Рассмотрим вариант решения задания из учебника Рудзитис, Фельдман 9 класс, Просвещение:
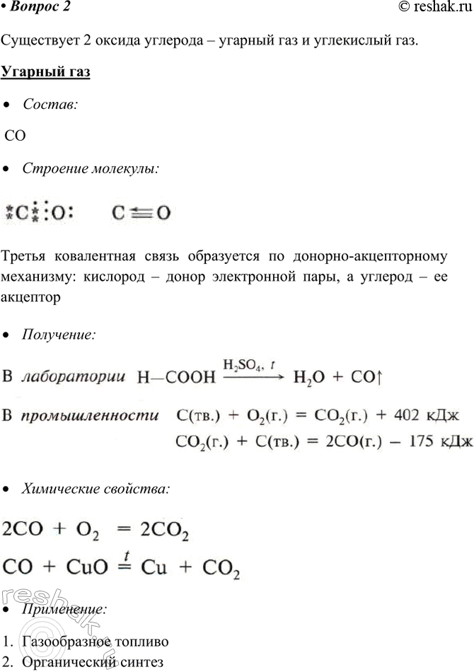
2. Работая в парах, составьте сравнительную характеристику оксида углерода(II) и оксида углерода(ІV) по следующему плану:
состав - > строение — > получение - > свойства - > применение.
Работу выполните в парах.
Существует 2 оксида углерода – угарный газ и углекислый газ.
Угарный газ
• Состав:
CO
• Строение молекулы:
Третья ковалентная связь образуется по донорно-акцепторному механизму: кислород – донор электронной пары, а углерод – ее акцептор
• Получение:
• Химические свойства:
• Применение:
1. Газообразное топливо
2. Органический синтез
Углекислый газ
• Состав:
CO2
• Строение молекулы:
Все четыре ковалентные связи полярны, однако из-за линейного строения молекула в целом неполярна.
• Получение:
• Химические свойства:
• Применение:
1. производство стекла,
2. фармацевтика
3. пищевые добавки
4. в газированных напитках
5. производство моющих средств
*Цитирирование задания со ссылкой на учебник производится исключительно в учебных целях для лучшего понимания разбора решения задания.
*К сожалению, временные проблемы с публикацией комментариев с мобильных устройств.