Вопрос 1 Параграф 34 ГДЗ Рудзитис 9 класс (2024) (Химия)

Решение #1

Изображение 1. При каких процессах образуется древесный уголь? Каково его строение, свойства и применение?Ответ 1Древесный уголь образуется в результате пиролиза древесины...

Решение #2

Изображение 1. При каких процессах образуется древесный уголь? Каково его строение, свойства и применение?Ответ 1Древесный уголь образуется в результате пиролиза древесины...

Рассмотрим вариант решения задания из учебника Рудзитис, Фельдман 9 класс, Просвещение:
1. При каких процессах образуется древесный уголь? Каково его строение, свойства и применение?

Ответ 1
Древесный уголь образуется в результате пиролиза древесины (пиролиз – нагревание при высоких температурах без доступа кислорода и других окислителей).
При этом он сохраняет тонкопористое строение древесины и имеет большую площадь поверхности. Благодаря этому он обладает сорбционными свойствами – поглощает вещества из окружающей среды.
Древесный уголь используется в химической промышленности, металлургии, а также в очистительных фильтрах, очистных сооружениях, противогазах и т.п.

Ответ 2
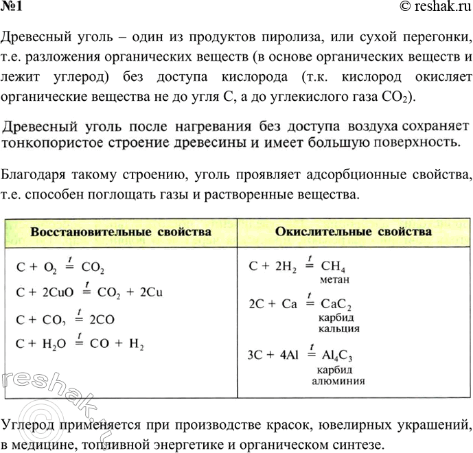
Древесный уголь – один из продуктов пиролиза, или сухой перегонки, т.е. разложения органических веществ (в основе органических веществ и лежит углерод) без доступа кислорода (т.к. кислород окисляет органические вещества не до угля C, а до углекислого газа CO2).
Благодаря такому строению, уголь проявляет адсорбционные свойства, т.е. способен поглощать газы и растворенные вещества.
Углерод применяется при производстве красок, ювелирных украшений, в медицине, топливной энергетике и органическом синтезе.
*Цитирирование задания со ссылкой на учебник производится исключительно в учебных целях для лучшего понимания разбора решения задания.
*размещая тексты в комментариях ниже, вы автоматически соглашаетесь с пользовательским соглашением