Упр.332 ГДЗ Никольский Потапов 7 класс (Алгебра)
Решение #1
Решение #2

Рассмотрим вариант решения задания из учебника Никольский, Потапов 7 класс, Просвещение:
332. Доказываем. Докажите, что:
а) для любого числа х верно неравенство х2 - 5 > = -5;
б) для любых чисел х и у верно неравенство х2 + у2 - 3 > = -3.
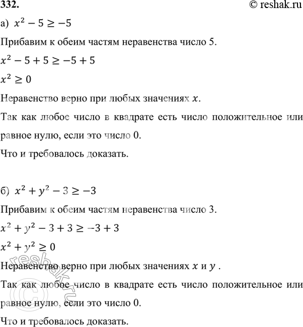
а) x^2-5 > =-5
Прибавим к обеим частям неравенства число 5.
x^2-5+5 > =-5+5
x^2 > =0
Неравенство верно при любых значениях x.
Так как любое число в квадрате есть число положительное или равное нулю, если это число 0.
Что и требовалось доказать.
б) x^2+y^2-3 > =-3
Прибавим к обеим частям неравенства число 3.
x^2+y^2-3+3 > =-3+3
x^2+y^2 > =0
Неравенство верно при любых значениях x и y .
Так как любое число в квадрате есть число положительное или равное нулю, если это число 0.
Что и требовалось доказать.
Популярные решебники 7 класс Все решебники
*К сожалению, временные проблемы с публикацией комментариев с мобильных устройств.