🔥ГДЗ под запретом?

Вопрос 2 Параграф 31 ГДЗ Рудзитис 9 класс (2024) (Химия)

Решение #1

Изображение 2. Охарактеризуйте свойства белого и красного фосфора. Какими опытами можно доказать, что белый и красный фосфор — видоизменения одного и того же элемента?Ответ...

Решение #2

Изображение 2. Охарактеризуйте свойства белого и красного фосфора. Какими опытами можно доказать, что белый и красный фосфор — видоизменения одного и того же элемента?Ответ...

Рассмотрим вариант решения задания из учебника Рудзитис, Фельдман 9 класс, Просвещение:
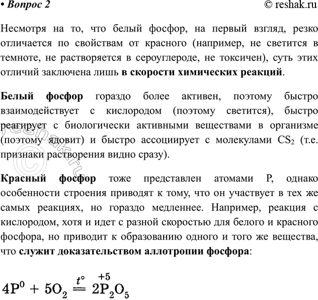
2. Охарактеризуйте свойства белого и красного фосфора. Какими опытами можно доказать, что белый и красный фосфор — видоизменения одного и того же элемента?
Ответ 1
Несмотря на то, что белый фосфор, на первый взгляд, резко отличается по свойствам от красного (например, не светится в темноте, не растворяется в сероуглероде, не токсичен), суть этих отличий заключена лишь в скорости химических реакций.
Белый фосфор гораздо более активен, поэтому быстро взаимодействует с кислородом (поэтому светится), быстро реагирует с биологически активными веществами в организме (поэтому ядовит) и быстро ассоциирует с молекулами CS2 (т.е. признаки растворения видно сразу).
Красный фосфор тоже представлен атомами P, однако особенности строения приводят к тому, что он участвует в тех же самых реакциях, но гораздо медленнее. Например, реакция с кислородом, хотя и идет с разной скоростью для белого и красного фосфора, но приводит к образованию одного и того же вещества, что служит доказательством аллотропии фосфора.
Ответ 2
Свойства белого и красного фосфора различны
Однако и белый, и красный фосфор представляют собой аллотропные модификации одного и того же элемента – фосфора, что легко доказать, осуществив их взаимные превращения
*Цитирирование задания со ссылкой на учебник производится исключительно в учебных целях для лучшего понимания разбора решения задания.
*К сожалению, временные проблемы с публикацией комментариев с мобильных устройств.