Задание 10 Параграф 3.3 ГДЗ Босова 8 класс 2023 (Информатика)
|
Не совпадает с вашим учебником? Посмотрите устаревший решебник |
Решение #1

Рассмотрим вариант решения задания из учебника Босова, Босова 8 класс, Бином:
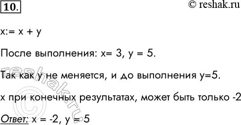
10. После выполнения команды присваивания х := х + у значение переменной х равно 3, а значение переменной у равно 5. Чему были равны значения переменных х и у до выполнения указанной команды присваивания?
х:= х + у
После выполнения: х= 3, у = 5.
Так как у не меняется, и до выполнения у=5.
х при конечных результатах, может быть только -2
Ответ: х = -2, у = 5
Похожие решебники
Популярные решебники 8 класс Все решебники
*К сожалению, временные проблемы с публикацией комментариев с мобильных устройств.