Задание 5 Параграф 3.2 ГДЗ Босова 8 класс 2023 (Информатика)
|
Не совпадает с вашим учебником? Посмотрите устаревший решебник |
Решение #1

Рассмотрим вариант решения задания из учебника Босова, Босова 8 класс, Бином:
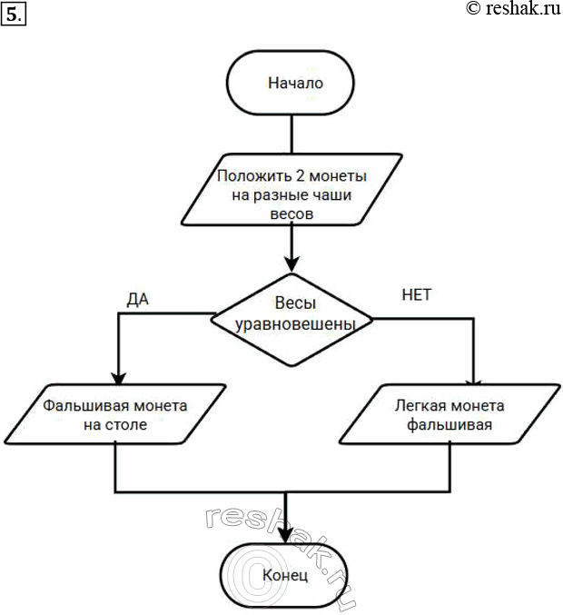
5. Представьте с помощью блок-схемы алгоритм решения следующей задачи: «Из трёх монет одинакового достоинства одна фальшивая (более лёгкая). Как её найти с помощью одного взвешивания на чашечных весах без гирь?» Постройте блок-схему с помощью доступных вам инструментов векторной графики (например, встроенных в текстовый процессор) или же с помощью одного из онлайн-сервисов, имеющихся в сети Интернет.
Похожие решебники
Популярные решебники 8 класс Все решебники
*К сожалению, временные проблемы с публикацией комментариев с мобильных устройств.