Задание 14 Параграф 3.1 ГДЗ Босова 8 класс 2023 (Информатика)
|
Не совпадает с вашим учебником? Посмотрите устаревший решебник |
Решение #1

Рассмотрим вариант решения задания из учебника Босова, Босова 8 класс, Бином:
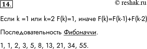
14. Последовательность чисел строится по следующему алгоритму: первые дня числя пооледовятельноcти принимаются равными 1; каждое следующее число последовательности принимается равным сумме двух предыдущих чисел. Запишите 10 первых членов этой последовательности. Выясните, как называется эта последовательность.
Если k =1 или k=2 F(k)=1, иначе F(k)=F(k-1)+F(k-2)
Последовательность Фибоначчи.
1, 1, 2, 3, 5, 8, 13, 21, 34, 55.
Похожие решебники
Популярные решебники 8 класс Все решебники
*размещая тексты в комментариях ниже, вы автоматически соглашаетесь с пользовательским соглашением