Вопрос 4 Параграф 26 ГДЗ Рудзитис 9 класс (2024) (Химия)

Решение #1

Изображение 4. Дана схема превращения: NH, + ZnO —> Zn + N2 + Н2О. 1) Расставьте коэффициенты в этой схеме реакции. 2) Опишите процессы, происходящие с атомами азота и цинка в...

Рассмотрим вариант решения задания из учебника Рудзитис, Фельдман 9 класс, Просвещение:
4. Дана схема превращения: NH, + ZnO — > Zn + N2 + Н2О. 1) Расставьте коэффициенты в этой схеме реакции. 2) Опишите процессы, происходящие с атомами азота и цинка в данной окислительно-восстановительной реакции, используя для этого названия веществ и не менее трёх химических понятий из предложенного перечня: атом, молекула, моль, степень окисления, окислитель/восстановитель, электрон(ы), окисление/восстановление.

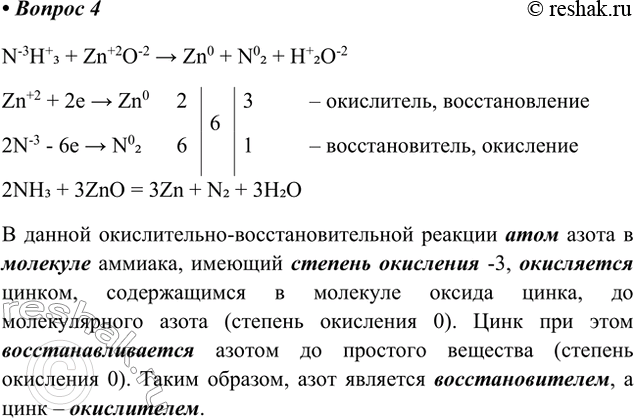
N-3H+3 + Zn+2O-2 > Zn0 + N02 + H+2O-2
Zn+2 + 2e > Zn0 2 6 3 – окислитель, восстановление
2N-3 - 6e > N02 6 1 – восстановитель, окисление
2NH3 + 3ZnO = 3Zn + N2 + 3H2O
В данной окислительно-восстановительной реакции атом азота в молекуле аммиака, имеющий степень окисления -3, окисляется цинком, содержащимся в молекуле оксида цинка, до молекулярного азота (степень окисления 0). Цинк при этом восстанавливается азотом до простого вещества (степень окисления 0). Таким образом, азот является восстановителем, а цинк – окислителем.
*Цитирирование задания со ссылкой на учебник производится исключительно в учебных целях для лучшего понимания разбора решения задания.
*размещая тексты в комментариях ниже, вы автоматически соглашаетесь с пользовательским соглашением