🔥ГДЗ под запретом?

Упр.8 Страницы 21-22 ГДЗ Дидактические материалы Ладыженская Аксенова 5 класс (Русский язык)

Решение #1

Изображение Упр. 8Запишите отрывок из стихотворения С. Маршака, вставьте пропущенные буквы, расставьте недостающие знаки препинания.ВьюгаВ..юга снежная пургаНапр..ди нам...

Рассмотрим вариант решения задания из учебника Ладыженская, Аксенова 5 класс, Просвещение:
Упр. 8
Запишите отрывок из стихотворения С. Маршака, вставьте пропущенные буквы, расставьте недостающие знаки препинания.
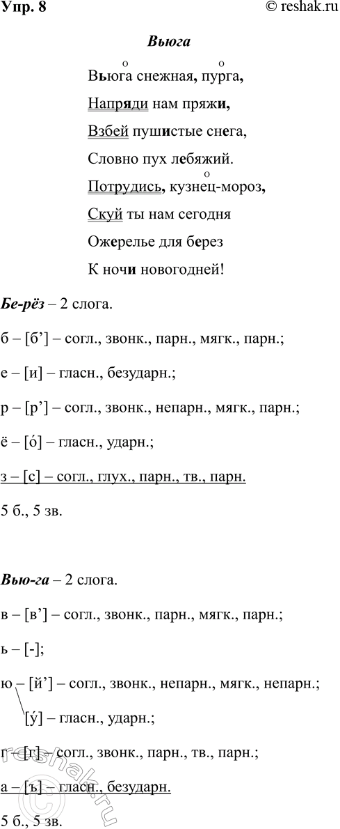
Вьюга
В..юга снежная пурга
Напр..ди нам пряж..
Взбей пуш..стые сн..га,
Словно пух л..бяжий.
Потрудись кузнец-мороз
Скуй ты нам сегодня
Ож..релье для б..рёз
К ноч.. новогодней!
Отметьте обращения знаком О.
Подчеркните однородные члены как члены предложения.
Вьюга
Вьюга снежная, пурга,
Напряди нам пряжи,
Взбей пушистые снега,
Словно пух лебяжий.
Потрудись, кузнец-мороз,
Скуй ты нам сегодня
Ожерелье для берез
К ночи новогодней!
Произведите фонетический разбор слов: берёз, вьюга.
Бе-рёз – 2 слога.
б – [б’] – согл., звонк., парн., мягк., парн.;
е – [и] – гласн., безударн.;
р – [р’] – согл., звонк., непарн., мягк., парн.;
ё – [о] – гласн., ударн.;
з – [с] – согл., глух., парн., тв., парн.
5 б., 5 зв.
Вью-га – 2 слога.
в – [в’] – согл., звонк., парн., мягк., парн.;
ь – [-];
ю – [й’] – согл., звонк., непарн., мягк., непарн.;
[у] – гласн., ударн.;
г – [г] – согл., звонк., парн., тв., парн.;
а – [ъ] – гласн., безударн.
5 б., 5 зв.
*Цитирирование задания со ссылкой на учебник производится исключительно в учебных целях для лучшего понимания разбора решения задания.
*К сожалению, временные проблемы с публикацией комментариев с мобильных устройств.