Лабораторный опыт Параграф 21 ГДЗ Рудзитис 9 класс (2024) (Химия)

Решение #1

Изображение Лабораторный опыт. Качественная реакция на сульфид-ионыВ пробирку с раствором сульфида натрия добавьте несколько капель нитрата меди(ІІ) или нитрата свинца(II).•...

Рассмотрим вариант решения задания из учебника Рудзитис, Фельдман 9 класс, Просвещение:
Лабораторный опыт. Качественная реакция на сульфид-ионы
В пробирку с раствором сульфида натрия добавьте несколько капель нитрата меди(ІІ) или нитрата свинца(II).
• Отметьте признаки проведённой химической реакции.
• Составьте молекулярное, ионное и сокращённое ионное уравнения реакции.

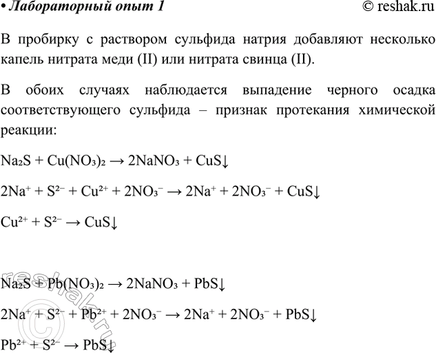
В пробирку с раствором сульфида натрия добавляют несколько капель нитрата меди (II) или нитрата свинца (II).
В обоих случаях наблюдается выпадение черного осадка соответствующего сульфида – признак протекания химической реакции:
Na2S + Cu(NO3)2 > 2NaNO3 + CuSv
2Na+ + S2- + Cu2+ + 2NO3- > 2Na+ + 2NO3- + CuSv
Cu2+ + S2- > CuSv

Na2S + Pb(NO3)2 > 2NaNO3 + PbSv
2Na+ + S2- + Pb2+ + 2NO3- > 2Na+ + 2NO3- + PbSv
Pb2+ + S2- > PbSv
*Цитирирование задания со ссылкой на учебник производится исключительно в учебных целях для лучшего понимания разбора решения задания.
*размещая тексты в комментариях ниже, вы автоматически соглашаетесь с пользовательским соглашением