🔥ГДЗ под запретом?

Вопрос 2 Параграф 21 ГДЗ Рудзитис 9 класс (2024) (Химия)

Решение #1

Изображение 2. Запишите уравнение химической реакции сероводорода с раствором нитрата свинца(II) в молекулярном, полном и сокращённом ионном виде. Отметьте признаки этой...

Решение #2

Изображение 2. Запишите уравнение химической реакции сероводорода с раствором нитрата свинца(II) в молекулярном, полном и сокращённом ионном виде. Отметьте признаки этой...

Рассмотрим вариант решения задания из учебника Рудзитис, Фельдман 9 класс, Просвещение:
2. Запишите уравнение химической реакции сероводорода с раствором нитрата свинца(II) в молекулярном, полном и сокращённом ионном виде. Отметьте признаки этой реакции.

Ответ 1
H2S + Pb(NO3)2 > 2HNO3 + PbSv
H2S + Pb2+ + 2NO3- > 2H+ + 2NO3- + PbSv
H2S + Pb2+ > 2H+ + PbSv
Признак протекания реакции – выпадение черного осадка сульфида свинца (II).

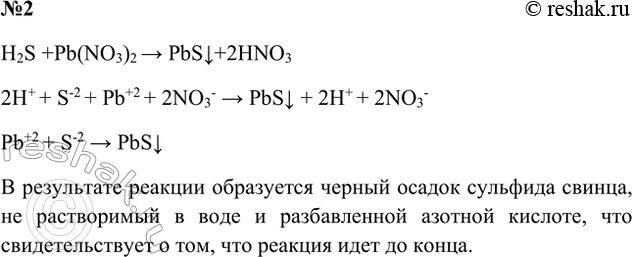
Ответ 2
H2S +Pb(NO3)2 > PbSv+2HNO3
2H+ + S-2 + Pb+2 + 2NO3- > PbSv + 2H+ + 2NO3-
Pb+2 + S-2 > PbSv
В результате реакции образуется черный осадок сульфида свинца, не растворимый в воде и разбавленной азотной кислоте, что свидетельствует о том, что реакция идет до конца.
*Цитирирование задания со ссылкой на учебник производится исключительно в учебных целях для лучшего понимания разбора решения задания.
*К сожалению, временные проблемы с публикацией комментариев с мобильных устройств.