Вопрос 1 Параграф 20 ГДЗ Рудзитис 9 класс (2024) (Химия)

Решение #1

Изображение 1. Объясните, в каких случаях сера может проявлять свойства окислителя, а в каких — восстановителя. Приведите примеры.Ответ 1Сера – неметалл, который в соединениях...

Решение #2

Изображение 1. Объясните, в каких случаях сера может проявлять свойства окислителя, а в каких — восстановителя. Приведите примеры.Ответ 1Сера – неметалл, который в соединениях...

Рассмотрим вариант решения задания из учебника Рудзитис, Фельдман 9 класс, Просвещение:
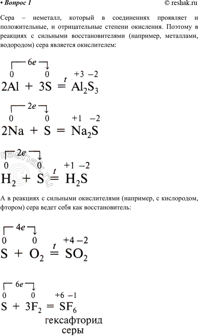
1. Объясните, в каких случаях сера может проявлять свойства окислителя, а в каких — восстановителя. Приведите примеры.

Ответ 1
Сера – неметалл, который в соединениях проявляет и положительные, и отрицательные степени окисления. Поэтому в реакциях с сильными восстановителями (например, металлами, водородом) сера является окислителем
А в реакциях с сильными окислителями (например, с кислородом, фтором) сера ведет себя как восстановитель

Ответ 2
Из-за большего по сравнению с кислородом атомного радиуса, сера проявляет менее выраженные окислительные свойства, и в реакциях с такими сильными окислителями как кислород или галогены (кроме иода) легко окисляется ими, переходя в степени окисления +4 или +6
Т.е. здесь сера является восстановителем.
С сильными восстановителями, такими как водород и металлы, сера проявляет окислительные свойства, переходя в степень окисления -2
*Цитирирование задания со ссылкой на учебник производится исключительно в учебных целях для лучшего понимания разбора решения задания.
*К сожалению, временные проблемы с публикацией комментариев с мобильных устройств.