Задание 3 Параграф 2.2 ГДЗ Босова 9 класс 2023 (Информатика)
|
Не совпадает с вашим учебником? Посмотрите устаревший решебник |
Решение #1

Рассмотрим вариант решения задания из учебника Босова 9 класс, Просвещение:
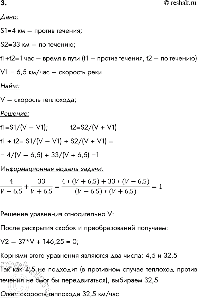
3. Решите, составив математическую модель, следующую задачу. Теплоход прошёл 4 км против течения реки, а затем прошёл ещё 33 км по течению, затратив на весь путь один час. Найдите собственную скорость теплохода, если скорость течения реки равна 6,5 км/ч.
Дано:
S1=4 км – против течения;
S2=33 км – по течению;
t1+t2=1 час – время в пути (t1 – против течения, t2 – по течению)
V1 = 6,5 км/час – скорость реки
Найти:
V – скорость теплохода;
Решение:
t1=S1/(V – V1); t2=S2/(V + V1)
t1 + t2= S1/(V – V1) + S2/(V + V1) =
= 4/(V – 6,5) + 33/(V + 6,5) =1
Информационная модель задачи:
\frac{4}{V-6,5}+\frac{33}{V+6,5}=\frac{4\ast\left(V+6,5\right)+33\ast(V-6,5)}{\left(V-6,5\right)\ast(V+6,5)}=1
Решение уравнения относительно V:
После раскрытия скобок и преобразований получаем:
V2 – 37*V + 146,25 = 0;
Корнями этого уравнения являются два числа: 4,5 и 32,5
Так как 4,5 не подходит (в противном случае теплоход против течения не смог бы передвигаться), выбираем 32,5
Ответ: скорость теплохода 32,5 км/час
Похожие решебники
Популярные решебники 9 класс Все решебники
*К сожалению, временные проблемы с публикацией комментариев с мобильных устройств.