🔥ГДЗ под запретом?

Вопрос 1 Параграф 17 ГДЗ Рудзитис 9 класс (2024) (Химия)

Решение #1

Изображение 1. Даны следующие вещества: Zn, Сu, Al, CaO, SiO2, Fe2O3, NaOH, Аl(ОН)3, Fe2(SO4)3, СаСО3, Fe(NO3)3. Какие из этих веществ реагируют с соляной кислотой? Составьте...

Решение #2

Изображение 1. Даны следующие вещества: Zn, Сu, Al, CaO, SiO2, Fe2O3, NaOH, Аl(ОН)3, Fe2(SO4)3, СаСО3, Fe(NO3)3. Какие из этих веществ реагируют с соляной кислотой? Составьте...
Дополнительное изображение

Рассмотрим вариант решения задания из учебника Рудзитис, Фельдман 9 класс, Просвещение:
1. Даны следующие вещества: Zn, Сu, Al, CaO, SiO2, Fe2O3, NaOH, Аl(ОН)3, Fe2(SO4)3, СаСО3, Fe(NO3)3. Какие из этих веществ реагируют с соляной кислотой? Составьте уравнения соответствующих реакций.
Ответ 2
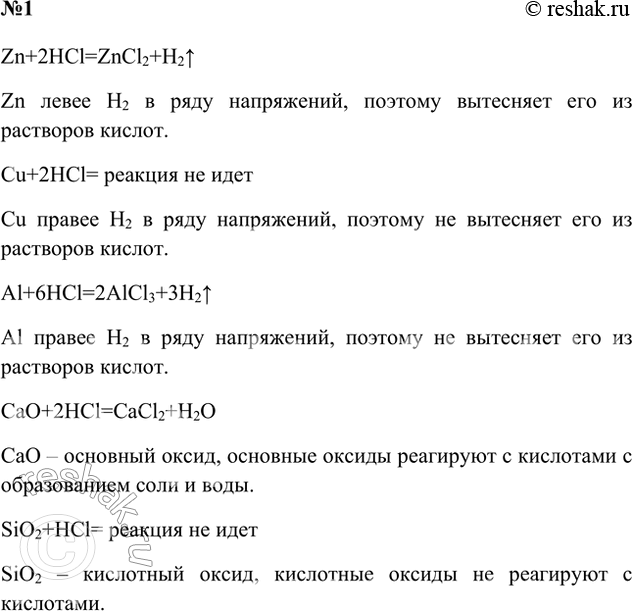
Zn+2HCl=ZnCl2+H2^
Zn левее H2 в ряду напряжений, поэтому вытесняет его из растворов кислот.
Cu+2HCl= реакция не идет
Cu правее H2 в ряду напряжений, поэтому не вытесняет его из растворов кислот.
Al+6HCl=2AlCl3+3H2^
Al правее H2 в ряду напряжений, поэтому не вытесняет его из растворов кислот.
CaO+2HCl=CaCl2+H2O
CaO – основный оксид, основные оксиды реагируют с кислотами с образованием соли и воды.
SiO2+HCl= реакция не идет
SiO2 – кислотный оксид, кислотные оксиды не реагируют с кислотами.
Fe2O3+6HCl=2FeCl3+3H2O
Fe2O3 – амфотерный оксид, амфотерные оксиды реагируют с кислотами с образованием соли и воды.
NaOH+HCl=NaCl+H2O
NaOH – основание, основания реагируют кислотами с образованием соли и воды.
Al(OH)3+3HCl=AlCl3+3H2O
Al(OH)3 – амфотерный гидроксид, амфотерные гидроксиды реагируют кислотами с образованием соли и воды.
Fe2(SO4)3+HCl= реакция не идет
Fe2(SO4)3 – соль, соли реагируют с кислотами, только если в результате образуется газ, осадок или слабый электролит.
CaCO3+2HCl=CaCl2+H2O+CO2
CaCO3– соль, соли реагируют с кислотами, если в результате образуется газ, осадок или слабый электролит.
Fe(NO3)3+HCl -реакция не идет
Fe(NO3)3– соль, соли реагируют с кислотами, только если в результате образуется газ, осадок или слабый электролит.
*Цитирирование задания со ссылкой на учебник производится исключительно в учебных целях для лучшего понимания разбора решения задания.
*К сожалению, временные проблемы с публикацией комментариев с мобильных устройств.