🔥ГДЗ под запретом?

Упр.9 Страницы 155-159 ГДЗ Дидактические материалы Ладыженская Аксенова 5 класс (Русский язык)

Решение #1

Изображение Упр. 9Прочитайте. Назовите автора и произведение, из которого взяты эти строки.***А дитя в..лну т..роп..т:«Ты, в..лна моя, в..лна!Ты гуль лива и в....

Рассмотрим вариант решения задания из учебника Ладыженская, Аксенова 5 класс, Просвещение:
Упр. 9
Прочитайте. Назовите автора и произведение, из которого взяты эти строки.
***
А дитя в..лну т..роп..т:
«Ты, в..лна моя, в..лна!
Ты гуль лива и в. .льна;
Плещ..ш.. ты, куда захоч..ш..,
Ты м..рские камни точ..ш..,
Топ..ш.. бер..г ты земли,
Подымает.. к..рабли —
(Не) губи ты нашу душу:
Выпл..сни ты нас на сушу!
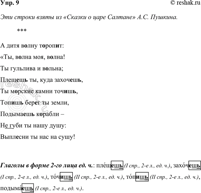
Эти строки взяты из «Сказки о царе Салтане» А.С. Пушкина.
***
А дитя волну торопит:
«Ты, волна моя, волна!
Ты гульлива и вольна;
Плещешь ты, куда захочешь,
Ты морские камни точишь,
Топишь берег ты земли,
Подымаешь корабли –
Не губи ты нашу душу:
Выплесни ты нас на сушу!

Выпишите глаголы в форме 2-го лица ед. ч., объясните их правописание.
Глаголы в форме 2-го лица ед. ч.: плещешь (I спр., 2-е л., ед. ч.), захочешь (I спр., 2-е л., ед. ч.), точишь (II спр., 2-е л., ед. ч.), топишь (II спр., 2-е л., ед. ч.), подымаешь (I спр., 2-е л., ед. ч.).
*Цитирирование задания со ссылкой на учебник производится исключительно в учебных целях для лучшего понимания разбора решения задания.
*К сожалению, временные проблемы с публикацией комментариев с мобильных устройств.