🔥ГДЗ под запретом?

Упр.2 Страницы 155-159 ГДЗ Дидактические материалы Ладыженская Аксенова 5 класс (Русский язык)

Решение #1

Изображение Упр. 2Запишите пословицы, выделите глагольные орфограммы, объясните их правописание.1) Делаеш.. для меня, а учиш..ся для себя. (Армянская пословица) 2) (Не)...

Рассмотрим вариант решения задания из учебника Ладыженская, Аксенова 5 класс, Просвещение:
Упр. 2
Запишите пословицы, выделите глагольные орфограммы, объясните их правописание.
1) Делаеш.. для меня, а учиш..ся для себя. (Армянская пословица) 2) (Не) помуч..ш..ся, так и (не) науч..ш..ся. 3) Начнёш.. в учении с малого, постигн..ш.. й большое. (Японская пословица) 4) (Не) бойся, что (не) знаеш.., бойся, что (не) учиш..ся. (Китайская пословица) 5) Буд..ш.. ленит..ся — узна..ш.. голод. 6) (Не) потруд..ш..ся — счастья (не) узнаеш.. . 7) Руки (не) протян..ш.., так и с полки (не) достанет...

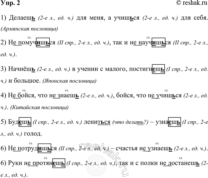
1) Делаешь (2-е л., ед. ч.) для меня, а учишься (2-е л., ед. ч.) для себя. (Армянская пословица)
2) Не помучишься (II спр., 2-е л., ед. ч.), так и не научишься (II спр., 2-е л., ед. ч.).
3) Начнёшь (2-е л., ед. ч.) в учении с малого, постигнешь (I спр., 2-е л., ед. ч.) и большое. (Японская пословица)
4) Не бойся, что не знаешь (2-е л., ед. ч.), бойся, что не учишься (2-е л., ед. ч.). (Китайская пословица)
5) Будешь (I спр., 2-е л., ед. ч.) лениться (что делать?) – узнаешь (I спр., 2-е л., ед. ч.) голод.
6) Не потрудишься (II спр., 2-е л., ед. ч.) – счастья не узнаешь (2-е л., ед. ч.).
6) Руки не протянешь (I спр., 2-е л., ед. ч.), так и с полки не достанешь (2-е л., ед. ч.).
*Цитирирование задания со ссылкой на учебник производится исключительно в учебных целях для лучшего понимания разбора решения задания.
*К сожалению, временные проблемы с публикацией комментариев с мобильных устройств.