Вопрос 5 Параграф 15 ГДЗ Рудзитис 9 класс (2024) (Химия)

Решение #1

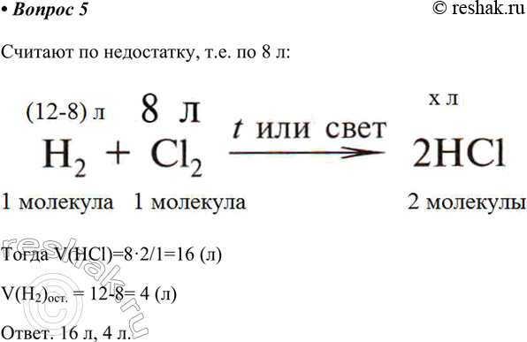
Изображение 5. В закрытом прочном сосуде смешали 8 л хлора с 12 л водорода (н. у.) и смесь взорвали. Вычислите объём образовавшегося хлороводорода. Какой газ и в каком объёме...

Решение #2

Изображение 5. В закрытом прочном сосуде смешали 8 л хлора с 12 л водорода (н. у.) и смесь взорвали. Вычислите объём образовавшегося хлороводорода. Какой газ и в каком объёме...

Рассмотрим вариант решения задания из учебника Рудзитис, Фельдман 9 класс, Просвещение:
5. В закрытом прочном сосуде смешали 8 л хлора с 12 л водорода (н. у.) и смесь взорвали. Вычислите объём образовавшегося хлороводорода. Какой газ и в каком объёме остался в избытке?

Ответ 1
Считают по недостатку, т.е. по 8 л
Тогда V(HCl)=8·2/1=16 (л)
V(H2)ост. = 12-8= 4 (л)
Ответ. 16 л, 4 л.

Ответ 2
Дано:
V(Cl2)=8 л
V(H2)=12 л
Vm=22,4 л/моль
V(H2) оставшийся =?
V(HCl) =?
H2+ Cl2= 2HCl
n(Cl2)=V/Vm=8/22,4=0,357 (моль) – недостаток
n(H2)=V/Vm=8/22,4=0,536 (моль) – избыток
n(H2)оставшийся=0,536-0,357=0,179 (моль)
V(Cl2)= n·Vm=0,357·22,4=8 (л)
V(H2) оставшийся = n·Vm=0,179·22,4=4,01 (л)
По уравнению реакции:
V(HCl) = 8·2/1=16 (л)
Ответ. 4,01 л, 16 л.
*Цитирирование задания со ссылкой на учебник производится исключительно в учебных целях для лучшего понимания разбора решения задания.
*К сожалению, временные проблемы с публикацией комментариев с мобильных устройств.