Вопрос 2 Параграф 15 ГДЗ Рудзитис 9 класс (2024) (Химия)

Решение #1

Изображение 2. Охарактеризуйте основные химические свойства хлора. Составьте уравнения химических реакций: а) лития с хлором; б) цинка с хлором; в) хлора с гидроксидом калия. Над...

Решение #2

Изображение 2. Охарактеризуйте основные химические свойства хлора. Составьте уравнения химических реакций: а) лития с хлором; б) цинка с хлором; в) хлора с гидроксидом калия. Над...

Рассмотрим вариант решения задания из учебника Рудзитис, Фельдман 9 класс, Просвещение:
2. Охарактеризуйте основные химические свойства хлора. Составьте уравнения химических реакций: а) лития с хлором; б) цинка с хлором; в) хлора с гидроксидом калия. Над знаками химических элементов проставьте степени окисления. Укажите окислитель и восстановитель.

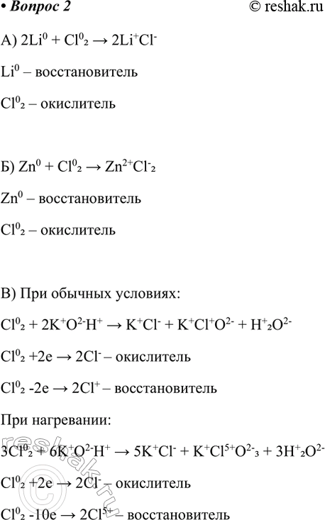
Ответ 1
А) 2Li0 + Cl02 > 2Li+Cl-
Li0 – восстановитель
Cl02 – окислитель

Б) Zn0 + Cl02 > Zn2+Cl-2
Zn0 – восстановитель
Cl02 – окислитель

В) При обычных условиях:
Cl02 + 2K+O2-H+ > K+Cl- + K+Cl+O2- + H+2O2-
Cl02 +2e > 2Cl- – окислитель
Cl02 -2e > 2Cl+ – восстановитель
При нагревании:
3Cl02 + 6K+O2-H+ > 5K+Cl- + K+Cl5+O2-3 + 3H+2O2-
Cl02 +2e > 2Cl- – окислитель
Cl02 -10e > 2Cl5+ – восстановитель

Ответ 2
Cl2 – сильный окислитель, поэтому не встречается в природе в чистом виде, легко восстанавливаясь до степени окисления -1.
А)
Б) Zn0 + Cl02 > Zn2+Cl-2
Zn0 – восстановитель
Cl02 – окислитель
В) Cl02 + 2K+O2-H+ > K+Cl- + K+Cl+O2- + H+2O2-
Здесь Cl20 является одновременно и окислителем (т.к. восстанавливается до Cl-), и восстановителем (т.к. окисляется до Cl+).
*Цитирирование задания со ссылкой на учебник производится исключительно в учебных целях для лучшего понимания разбора решения задания.
*размещая тексты в комментариях ниже, вы автоматически соглашаетесь с пользовательским соглашением