🔥ГДЗ под запретом?

Вопрос 1 Параграф 14 ГДЗ Рудзитис 9 класс (2024) (Химия)

Решение #1

Изображение 1. Начертите схемы распределения электронов по энергетическим уровням в атомах галогенов. Поясните, какой из галогенов и почему должен быть самым сильным...

Решение #2

Изображение 1. Начертите схемы распределения электронов по энергетическим уровням в атомах галогенов. Поясните, какой из галогенов и почему должен быть самым сильным...

Рассмотрим вариант решения задания из учебника Рудзитис, Фельдман 9 класс, Просвещение:
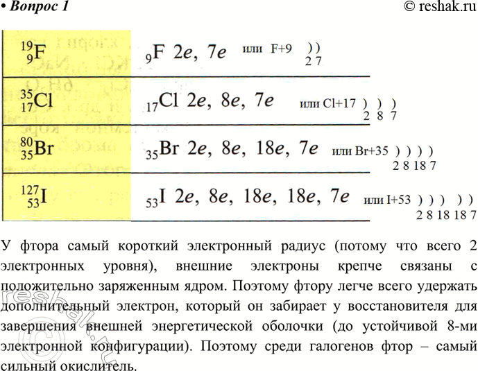
1. Начертите схемы распределения электронов по энергетическим уровням в атомах галогенов. Поясните, какой из галогенов и почему должен быть самым сильным окислителем.
Ответ 1
У фтора самый короткий электронный радиус (потому что всего 2 электронных уровня), внешние электроны крепче связаны с положительно заряженным ядром. Поэтому фтору легче всего удержать дополнительный электрон, который он забирает у восстановителя для завершения внешней энергетической оболочки (до устойчивой 8-ми электронной конфигурации). Поэтому среди галогенов фтор – самый сильный окислитель.
Ответ 2
Фтор – сильнейший окислитель из галогенов, т.к. обладает наименьшим радиусом, из-за чего электроны расположены ближе к положительно заряженному ядру и сильнее к нему притягиваются.
*Цитирирование задания со ссылкой на учебник производится исключительно в учебных целях для лучшего понимания разбора решения задания.
*К сожалению, временные проблемы с публикацией комментариев с мобильных устройств.