🔥ГДЗ под запретом?

Вопрос 2 Параграф 13 ГДЗ Рудзитис 9 класс (2024) (Химия)

Решение #1

Изображение Задание 2Вариант 1. В трёх пробирках дан раствор хлорида магния. В первую пробирку прилейте раствор гидроксида натрия, во вторую — карбоната натрия, в третью — нитрата...
Дополнительное изображение

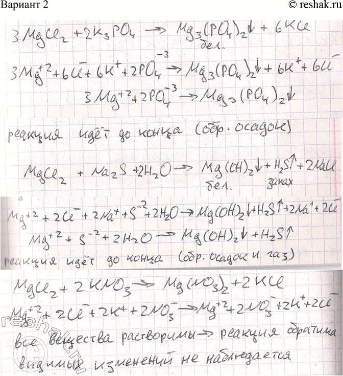
Решение #2

Изображение Задание 2Вариант 1. В трёх пробирках дан раствор хлорида магния. В первую пробирку прилейте раствор гидроксида натрия, во вторую — карбоната натрия, в третью — нитрата...

Рассмотрим вариант решения задания из учебника Рудзитис, Фельдман 9 класс, Просвещение:
Задание 2
Вариант 1. В трёх пробирках дан раствор хлорида магния. В первую пробирку прилейте раствор гидроксида натрия, во вторую — карбоната натрия, в третью — нитрата цинка. Составьте уравнения реакций, идущих до конца, в молекулярном, ионном и сокращённом ионном виде.
Вариант 2. В трёх пробирках дан раствор хлорида магния. В первую пробирку прилейте раствор фосфата калия, во вторую — сульфида натрия, в третью — нитрата калия. Составьте уравнения реакций, идущих до конца, в молекулярном, ионном и сокращённом ионном виде.
*Цитирирование задания со ссылкой на учебник производится исключительно в учебных целях для лучшего понимания разбора решения задания.
*К сожалению, временные проблемы с публикацией комментариев с мобильных устройств.