🔥ГДЗ под запретом?

Вопрос 1 Параграф 12 ГДЗ Рудзитис 9 класс (2024) (Химия)

Решение #1

Изображение 1. Какие соли подвергаются гидролизу и почему? Объясните это на примерах нитрата цинка, сульфата калия и сульфида натрия.Гидролизу подвергаются соли, образованные...

Рассмотрим вариант решения задания из учебника Рудзитис, Фельдман 9 класс, Просвещение:
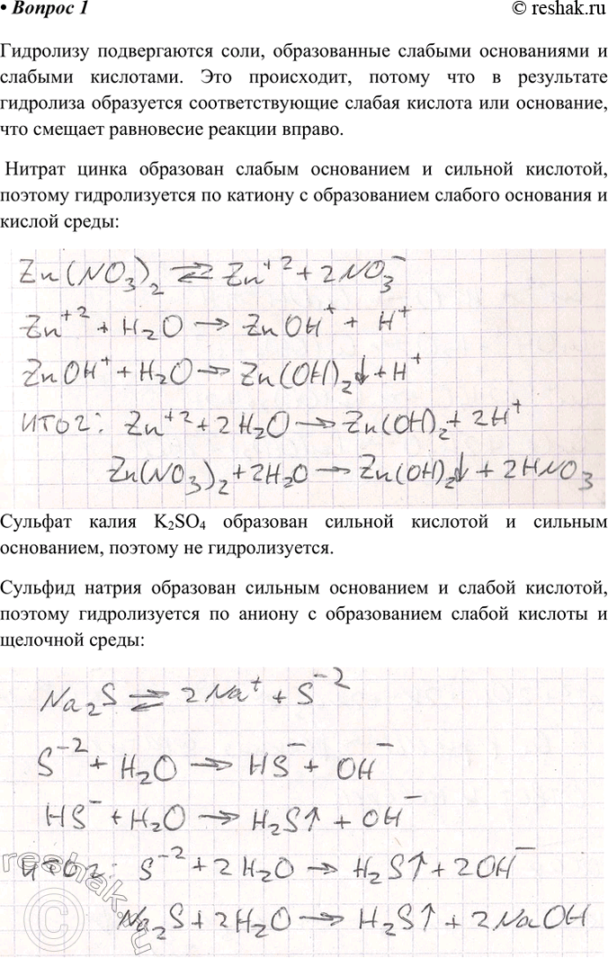
1. Какие соли подвергаются гидролизу и почему? Объясните это на примерах нитрата цинка, сульфата калия и сульфида натрия.

Гидролизу подвергаются соли, образованные слабыми основаниями и слабыми кислотами. Это происходит, потому что в результате гидролиза образуется соответствующие слабая кислота или основание, что смещает равновесие реакции вправо.
Нитрат цинка образован слабым основанием и сильной кислотой, поэтому гидролизуется по катиону с образованием слабого основания и кислой среды
Сульфат калия K2SO4 образован сильной кислотой и сильным основанием, поэтому не гидролизуется.
Сульфид натрия образован сильным основанием и слабой кислотой, поэтому гидролизуется по аниону с образованием слабой кислоты и щелочной среды
*Цитирирование задания со ссылкой на учебник производится исключительно в учебных целях для лучшего понимания разбора решения задания.
*К сожалению, временные проблемы с публикацией комментариев с мобильных устройств.