Упр.5 Параграф 10 ГДЗ Босова 6 класс (Информатика)
Решение #1 (Учебник 2024)
Решение #2 (Учебник 2013)

Рассмотрим вариант решения задания из учебника Босова 6 класс, Бином:
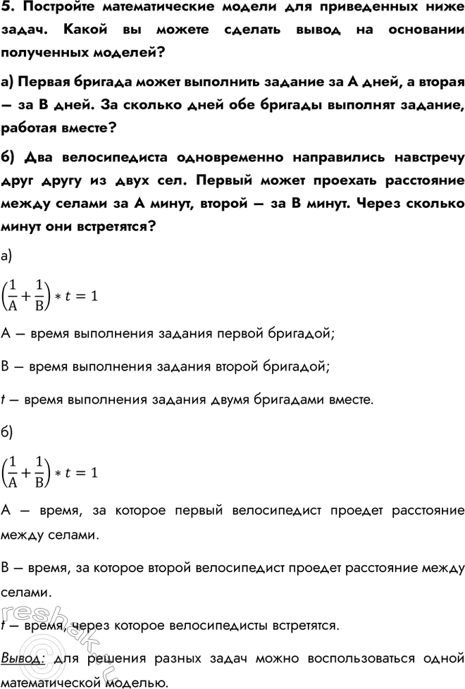
5. Постройте математические модели для приведенных ниже задач. Какой вы можете сделать вывод на основании полученных моделей?
а) Первая бригада может выполнить задание за А дней, а вторая – за В дней. За сколько дней обе бригады выполнят задание, работая вместе?
б) Два велосипедиста одновременно направились навстречу друг другу из двух сел. Первый может проехать расстояние между селами за А минут, второй – за В минут. Через сколько минут они встретятся?
а)
(1/А+1/В)*t=1
А – время выполнения задания первой бригадой;
В – время выполнения задания второй бригадой;
t – время выполнения задания двумя бригадами вместе.
б)
(1/А+1/В)*t=1
А – время, за которое первый велосипедист проедет расстояние между селами.
В – время, за которое второй велосипедист проедет расстояние между селами.
t – время, через которое велосипедисты встретятся.
Вывод: для решения разных задач можно воспользоваться одной математической моделью.
5. Постройте математические модели для приведёных ниже задач. Какой вы можете сделать вывод на основании полученных моделей?
а) Первая бригада может выполнить задание за А дней, а вторая — за В дней. За сколько дней обе бригады выполнят задание, работая вместе?
б) Два велосипедиста одновременно направились навстречу друг другу из двух сёл. Первый мог бы проехать расстояние между сёлами за А минут, второй — за В минут. Через сколько минут они встретятся?
а)
(1/А+1/В)*t=1
А – время выполнения задания первой бригадой;
В – время выполнения задания второй бригадой;
t – время выполнения задания двумя бригадами вместе.
б)
(1/А+1/В)*t=1
А – время, за которое первый велосипедист проедет расстояние между селами.
В – время, за которое второй велосипедист проедет расстояние между селами.
t – время, через которое велосипедисты встретятся.
Вывод: для решения разных задач можно воспользоваться одной математической моделью.
Похожие решебники
Популярные решебники 6 класс Все решебники
*размещая тексты в комментариях ниже, вы автоматически соглашаетесь с пользовательским соглашением