Задание 5 Параграф 1.3 ГДЗ Босова 9 класс 2023 (Информатика)
|
Не совпадает с вашим учебником? Посмотрите устаревший решебник |
Решение #1

Рассмотрим вариант решения задания из учебника Босова 9 класс, Просвещение:
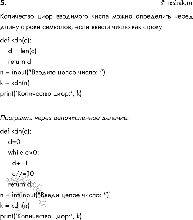
5. Напишите функцию kdn(), которая вычисляет количество цифр вводимого целого числа.
Количество цифр вводимого числа можно определить черед длину строки символов, если ввести число как строку.
def kdn(c):
d = len(c)
return d
n = input("Введите целое число: ")
k = kdn(n)
print('Количество цифр:', k)
Программа через целочисленное деление:
def kdn(c):
d=0
while c > 0:
d+=1
c//=10
return d
n = int(input("Введи целое число: "))
k = kdn(n)
print('Количество цифр:', k)
Похожие решебники
Популярные решебники 9 класс Все решебники
*К сожалению, временные проблемы с публикацией комментариев с мобильных устройств.