Упр.97 Задачи повышенной сложности ГДЗ Колмогоров 10-11 класс (Алгебра)
Решение #1

Рассмотрим вариант решения задания из учебника Колмогоров, Абрамов, Дудницын 10 класс, Просвещение:
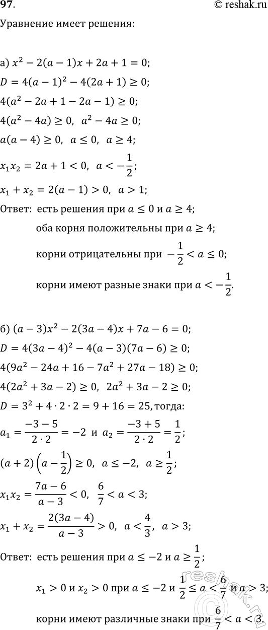
97. Найдите значения a, при которых данное уравнение имеет решение. Найдите знаки корней:
а) x^2-2(a-1)x+2a+1=0;
б) (a-3)x^2-2(3a-4)x+7a-6=0.
Популярные решебники 10 класс Все решебники
*размещая тексты в комментариях ниже, вы автоматически соглашаетесь с пользовательским соглашением