Упр.80 Задачи повышенной сложности ГДЗ Колмогоров 10-11 класс (Алгебра)
Решение #1

Рассмотрим вариант решения задания из учебника Колмогоров, Абрамов, Дудницын 10 класс, Просвещение:
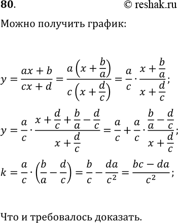
80. Докажите, что график любой дробно-линейной функции y=(ax+b)/(cx+d) (c?0 и ad-bc?0) может быть получен из графика y=k/x параллельным переносом. Укажите коэффициент k.
Популярные решебники 10 класс Все решебники
*размещая тексты в комментариях ниже, вы автоматически соглашаетесь с пользовательским соглашением