Упр.79 Задачи повышенной сложности ГДЗ Колмогоров 10-11 класс (Алгебра)
Решение #1

Рассмотрим вариант решения задания из учебника Колмогоров, Абрамов, Дудницын 10 класс, Просвещение:
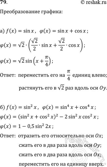
79. Найдите последовательность преобразований, с помощью которых из графика функции f может быть получен график функции ?:
а) f(x)=sin(x), ?(x)=sin(x)+cos(x);
б) f(x)=sin^2(x), ?(x)=sin^4(x)+cos^4(x).
Популярные решебники 10 класс Все решебники
*размещая тексты в комментариях ниже, вы автоматически соглашаетесь с пользовательским соглашением