Упр.69 Задачи повышенной сложности ГДЗ Колмогоров 10-11 класс (Алгебра)
Решение #1

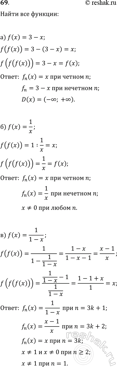
Рассмотрим вариант решения задания из учебника Колмогоров, Абрамов, Дудницын 10 класс, Просвещение:
69. Найдите функции f_2(x)=f(f(x)), f_3(x)=f(f(f(x))) и т. д., f_n(x)=f(f(f...(f(x))...)) и область определения f_n(x), если: а) f(x)=1/x; б) f(x)=1/(1-x).
Популярные решебники 10 класс Все решебники
*размещая тексты в комментариях ниже, вы автоматически соглашаетесь с пользовательским соглашением