Упр.65 Задачи повышенной сложности ГДЗ Колмогоров 10-11 класс (Алгебра)
Решение #1

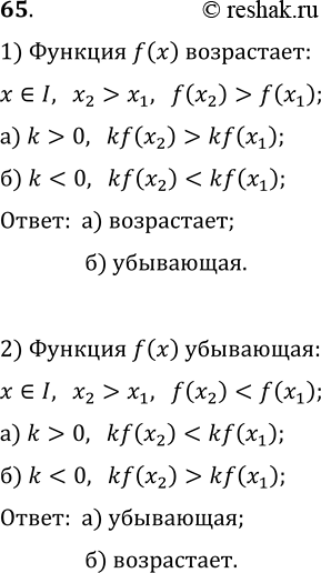
Рассмотрим вариант решения задания из учебника Колмогоров, Абрамов, Дудницын 10 класс, Просвещение:
65. Известно, что функция y=f(x): 1) возрастает; 2) убывает на промежутке I. Является ли функция y=kf(x) возрастающей (убывающей) на промежутке I, если известно, что: а) k > 0; б) k < 0?
Популярные решебники 10 класс Все решебники
*размещая тексты в комментариях ниже, вы автоматически соглашаетесь с пользовательским соглашением