Упр.60 Задачи повышенной сложности ГДЗ Колмогоров 10-11 класс (Алгебра)
Решение #1

Рассмотрим вариант решения задания из учебника Колмогоров, Абрамов, Дудницын 10 класс, Просвещение:
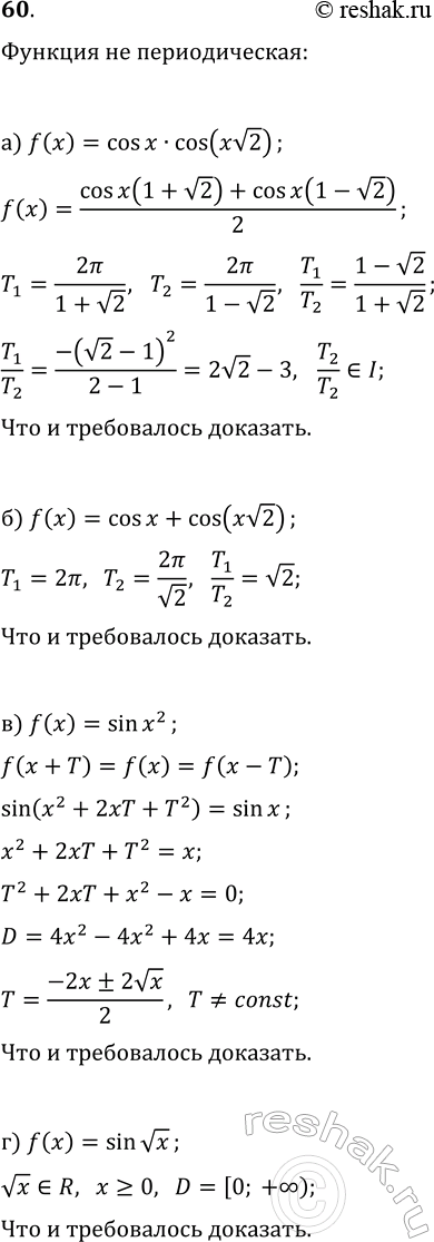
60. Докажите, что функция не является периодической:
а) f(x)=cos(x)cos(xv2); б) f(x)=cos(x)+cos(xv2);
в) f(x)=sin(x^2); г) f(x)=sin(vx).
Популярные решебники 10 класс Все решебники
*размещая тексты в комментариях ниже, вы автоматически соглашаетесь с пользовательским соглашением