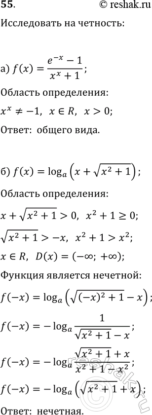
Упр.55 Задачи повышенной сложности ГДЗ Колмогоров 10-11 класс (Алгебра)
Решение #1

Рассмотрим вариант решения задания из учебника Колмогоров, Абрамов, Дудницын 10 класс, Просвещение:
55. Является ли четной (или нечетной) функция:
а) f(x)=(e^(-x)-1)/(x^x+1); б) f(x)=log(a; x+v(x^2+1));
в) f(x)=((x+5)^(2/3)-(x-5)^(2/3))/(x cos(x));
г) f(x)=log(a; (x+1)/(x-1))?
Популярные решебники 10 класс Все решебники
*размещая тексты в комментариях ниже, вы автоматически соглашаетесь с пользовательским соглашением