Упр.43 Задачи повышенной сложности ГДЗ Колмогоров 10-11 класс (Алгебра)
Решение #1

Рассмотрим вариант решения задания из учебника Колмогоров, Абрамов, Дудницын 10 класс, Просвещение:
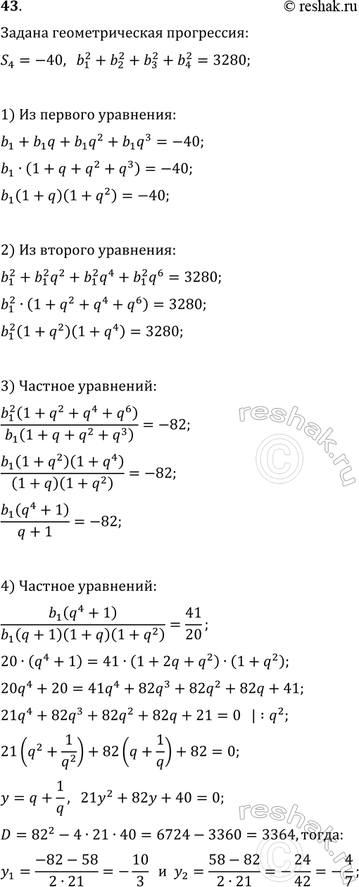
43. Сумма четырех чисел, составляющих геометрическую прогрессию, равна -40, а сумма их квадратов равна 3280. Найдите эти числа.
Популярные решебники 10 класс Все решебники
*размещая тексты в комментариях ниже, вы автоматически соглашаетесь с пользовательским соглашением