Упр.31 Задачи повышенной сложности ГДЗ Колмогоров 10-11 класс (Алгебра)
Решение #1

Рассмотрим вариант решения задания из учебника Колмогоров, Абрамов, Дудницын 10 класс, Просвещение:
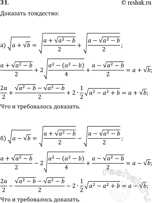
31. Докажите формулы:
а) v(a+vb)=v((a+v(a^2-b))/2)+v((a-v(a^2-b))/2);
б) v(a-vb)=v((a+v(a^2-b))/2)-v((a-v(a^2-b))/2).
Популярные решебники 10 класс Все решебники
*размещая тексты в комментариях ниже, вы автоматически соглашаетесь с пользовательским соглашением