Упр.3 Задачи повышенной сложности ГДЗ Колмогоров 10-11 класс (Алгебра)
Решение #1

Рассмотрим вариант решения задания из учебника Колмогоров, Абрамов, Дудницын 10 класс, Просвещение:
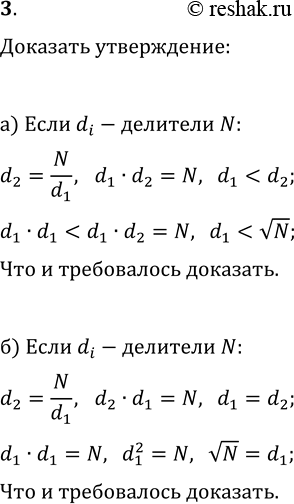
3. Докажите, что: а) наименьший (отличный от 1) делитель составного числа N не превосходит vN; б) число N имеет нечетное число делителей тогда и только тогда, когда N — точный квадрат.
Популярные решебники 10 класс Все решебники
*размещая тексты в комментариях ниже, вы автоматически соглашаетесь с пользовательским соглашением