Упр.283 Задачи повышенной сложности ГДЗ Колмогоров 10-11 класс (Алгебра)
Решение #1

Рассмотрим вариант решения задания из учебника Колмогоров, Абрамов, Дудницын 10 класс, Просвещение:
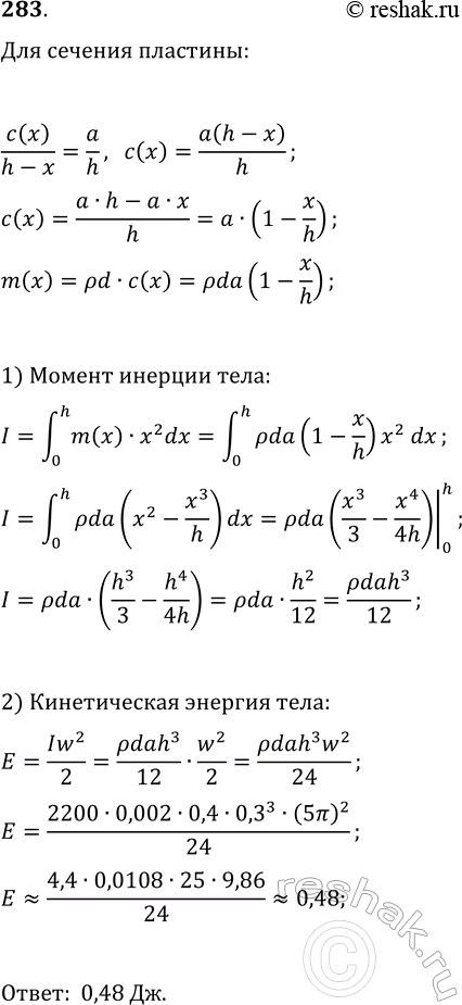
283. Однородная треугольная пластинка с основанием а=40 см и высотой h=30 см вращается вокруг основания с постоянной угловой скоростью ?=5?c^(-1). Найдите кинетическую энергию пластинки, если ее толщина d=0,2 см, а плотность материала, из которого изготовлена пластинка, равна ?=2,2 г/см^3. (Толщиной пластинки пренебречь.)
Популярные решебники 10 класс Все решебники
*К сожалению, временные проблемы с публикацией комментариев с мобильных устройств.