Упр.274 Задачи повышенной сложности ГДЗ Колмогоров 10-11 класс (Алгебра)
Решение #1

Рассмотрим вариант решения задания из учебника Колмогоров, Абрамов, Дудницын 10 класс, Просвещение:
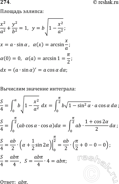
274. Вычислите площадь фигуры, состоящей из точек, лежащих внутри эллипса. (Эллипсом называется фигура, координаты точек которой удовлетворяют равенству x^2/a^2+y^2/b^2=1.)
Популярные решебники 10 класс Все решебники
*размещая тексты в комментариях ниже, вы автоматически соглашаетесь с пользовательским соглашением