Упр.263 Задачи повышенной сложности ГДЗ Колмогоров 10-11 класс (Алгебра)
Решение #1

Рассмотрим вариант решения задания из учебника Колмогоров, Абрамов, Дудницын 10 класс, Просвещение:
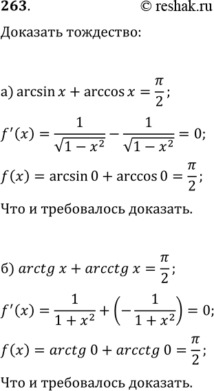
263. Докажите тождество с помощью признака постоянства функции:
а) arcsin(x)+arccos(x)=?/2; б) arctg(x)+arcctg(x)=?/2.
Популярные решебники 10 класс Все решебники
*размещая тексты в комментариях ниже, вы автоматически соглашаетесь с пользовательским соглашением