Упр.256 Задачи повышенной сложности ГДЗ Колмогоров 10-11 класс (Алгебра)
Решение #1

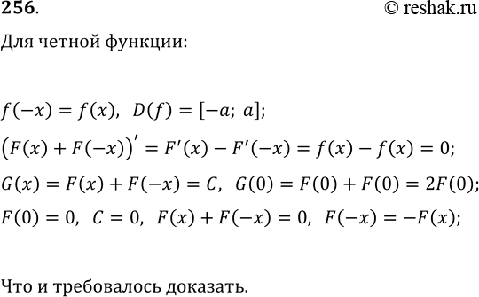
Рассмотрим вариант решения задания из учебника Колмогоров, Абрамов, Дудницын 10 класс, Просвещение:
256. Докажите, что четная непрерывная функция, определенная на [-а; а], имеет по крайней мере одну нечетную первообразную.
Популярные решебники 10 класс Все решебники
*размещая тексты в комментариях ниже, вы автоматически соглашаетесь с пользовательским соглашением