Упр.234 Задачи повышенной сложности ГДЗ Колмогоров 10-11 класс (Алгебра)
Решение #1

Рассмотрим вариант решения задания из учебника Колмогоров, Абрамов, Дудницын 10 класс, Просвещение:
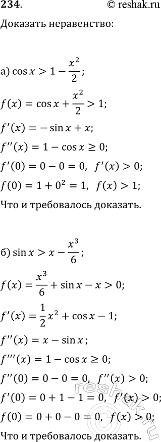
234. Докажите, что если x?(0; ?/2), то:
а) cos(x) > 1-x^2/2; б) sin(x) > x-x^3/6;
в) cos(x) < 1-x^2/2+x^4/24; г) sin(x) < x-x^3/6+x^5/120.
Популярные решебники 10 класс Все решебники
*размещая тексты в комментариях ниже, вы автоматически соглашаетесь с пользовательским соглашением